合作客户/
拜耳公司 |
同济大学 |
联合大学 |
美国保洁 |
美国强生 |
瑞士罗氏 |
相关新闻Info
-
> 粘度、稠度和表面张力的共同点及在日常生活中的应用
> 诱导期测定法研究NaCl的添加对碳酸锂固-液界面张力等成核动力学参数影响——结果与讨论
> 蒙药滴丸剂制备与表面张力有何关系?
> 加入低表面张力活性剂,将自来水厂污泥制备成生物滞留介质海绵土
> 纳米渗吸驱油剂种类、降低界面张力和改变润湿性的能力等机理研究(四)
> 海洋环境表面活性物质来源及对海洋飞沫气溶胶数浓度、粒径分布、理化性质的影响(一)
> 芬兰Kibron表面张力测试仪跟踪氯乙烯悬浮聚合中的表面张力变化情况
> 三种金属阳离子对SDS表面活性剂溶液的影响研究
> 表面张力测定仪的测试方法及特点
> 表面活性剂对纳米碳纤维CNFs在水性体系中分散性的影响(一)
推荐新闻Info
-
> 反离子盐KBr浓度对酰胺基阳离子Gemini表面活性剂的表/界面活性的影响(二)
> 反离子盐KBr浓度对酰胺基阳离子Gemini表面活性剂的表/界面活性的影响(一)
> 典型离子型与非离子型起泡剂的界面行为对泡沫性能的影响机制
> 新无氰白铜锡电镀液及电镀方法可降低表面张力,促进镀液对复杂工件的润湿
> 一种耐超高温酸液体系、制备方法及其应用
> 纳米渗吸驱油剂种类、降低界面张力和改变润湿性的能力等机理研究(四)
> 复合驱中聚合物与阴离子表面活性剂的协同作用研究
> 化学组成对无碱铝硼硅OLED基板玻璃表面张力的影响——结果、结论
> 化学组成对无碱铝硼硅OLED基板玻璃表面张力的影响——摘要、实验方法
> 纳米渗吸驱油剂种类、降低界面张力和改变润湿性的能力等机理研究(三)
一文读懂烷基糖苷下游产业链及现状
来源:华经产业研究院 浏览 1483 次 发布时间:2022-09-13
一、烷基糖苷综述
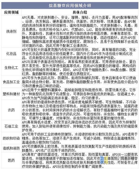
烷基糖苷(简称APG)是一种由葡萄糖的半缩醛羟基与脂肪醇羟基在酸催化作用下脱去一分子水而得到的一种化合物。APG具有很多优良的性能,如泡沫丰富、刺激性低、无毒、可完全生物降解等,在不同领域的应用越来越广泛,包括洗涤剂、化妆品、生化、食品添加剂、农药增效剂等。具体应用领域及介绍如下:
烷基糖苷应用领域介绍
资料来源:公开资料整理
二、烷基糖苷产业链
从产业链来看,烷基糖苷产业链由上游原材料、中游生产制造、下游应用领域三部分构成。产业链上游原材料主要包括脂肪酸、葡萄糖、去离子水、双氧水、氢氧化钠;产业链下游主要应用于洗涤剂、个护、农药等领域。
烷基糖苷产业链
资料来源:公开资料整理
从上游成本结构来看,烷基糖苷主要原材料是去离子水、葡萄糖和脂肪酸,分别在成本结构占比43%、30%、25%。
烷基糖苷成本结构划分(单位:%)
资料来源:公开资料整理
三、烷基糖苷行业现状分析
1、烷基糖苷行业现状
作为新型非离子表面活性剂的APG是在1893年由德国科学家Emil Fisher首次报道合成。非离子表面活性剂主要包括:脂肪醇聚氧乙烯醚、聚醚(含减水剂大单体)、脂肪胺醚、脂肪酸聚氧乙烯酯、烷基酚聚氧乙烯醚、烷醇酰胺和烷基糖苷等系列产品。全球非离子表面活性剂从2016年的150亿美元增长至2019年的170亿美元,年均复合增长率达4.26%,预计2021年将达到198亿美元市场规模。
2016-2021年全球非离子表面活性剂市场规模情况
资料来源:公开资料整理
目前洗涤产品是烷基糖苷最主要的应用场景,需求占比47%;农化助剂消费占比22%,是近几年发展速度较快的领域。预计伴随国内高端洗涤消费的增加及对其他农药助剂的持续替代,APG仍有望保持良好的增速。
2021年全球烷基糖苷行业下游应用分布占比情况
资料来源:公开资料整理
2、下游主要应用市场现状-洗涤剂及草甘膦
烷基糖苷在洗衣液配方中的添加可以明显改善纤维,特别是棉织品的柔软性。据统计,2021年中国合成洗涤剂产量为1038万吨,2019-2021年3年平均复合增长率0.5%。
2012-2021年中国合成洗涤剂行业产量及增速情况
资料来源:公开资料整理
烷基糖苷在农化领域主要应用于草甘膦助剂,俄乌冲突带动粮价走高,海内外草甘膦需求明显增长。据统计,2021年国内产量约为62.05万吨,同比增长10.5%。
2012-2021年中国草甘膦行业产量及增速情况
资料来源:公开资料整理
四、烷基糖苷行业竞争格局
根据相关数据统计,2020年,国内现有烷基糖苷企业产能共20万吨,产量仅12.4万吨,产能利用率只有62%,行业产能过剩逐步凸显。
从市场竞争格局来看,晨化股份产销量为国内龙头,产能利用率达到91%。主要系公司于1996年即实现了烷基糖苷的工业化生产,是国内最早实现该产品工业化的企业之一。掌握烷基糖苷“一步法”合成技术,根据晨化股份招股说明书,使用一步法工艺使反应更加彻底、原料转化率更高,实现了产品质量、成本控制、技术工艺等方面的优化。
2020年中国主要企业烷基糖苷产销量情况统计
资料来源:公开资料整理
从产能竞争格局来看,2020年中国烷基糖苷行业巴斯夫、中轻日化、晨化股份三者产能合计占比约为50%,分别占比20%、15%、15%。
2020年中国主要企业烷基糖苷产能竞争格局
资料来源:公开资料整理
五、烷基糖苷行业未来发展趋势
1、高端洗涤剂的消费带动洗涤领域烷基糖苷消费
从洗涤剂市场细分到液体洗涤剂来看,我国还有较为巨大空间,2019年中国洗衣液渗透率仍不足50%,距离日本79.5%、美国91.4%的渗透率水平还具有一定距离。未来随着滚筒洗衣机应用比例的上升,人们的消费习惯将进一步从洗衣粉向洗衣液转变,相关消费提升烷基糖苷的应用比例,从而带动洗涤领域烷基糖苷的消费。
2、草甘膦高景气行情持续带动烷基糖苷量价齐升
俄乌冲突带动粮价走高,海内外草甘膦需求明显增长。受海外市场种粮积极性持续走强及国内供需格局改善影响,草甘膦价格及生产利润维持强势。根据百川盈孚,目前草甘膦均价接近6.5万元/吨,同比增长30%,单吨毛利维持在3.5万元/吨的高位,较2021年初增长10倍以上。





